人力资源处
2025/09/23
一、学校简介
安徽信息工程学院是经教育部、安徽省人民政府批准设立,由国内著名国际知名的智能语音和人工智能上市企业科大讯飞股份有限公司(简称“科大讯飞”)全资举办、安徽省教育厅主管的非营利性民办应用型普通本科高校。前身是2003年6月设立的安徽工程科技学院(现安徽工程大学)机电学院;2012年4月,科大讯飞和安徽工程大学合作举办安徽工程大学机电学院并主导办学;2016年4月,转设为独立设置的全日制普通本科高校,更名为安徽信息工程学院。
学校位于安徽省次中心城市芜湖市,占地面积1200余亩,校舍建筑面积近40万平方米。现有全日制普通本科在校生14300余人,教职工900余人。设有计算机与软件工程学院(大数据与人工智能学院)、电气与电子工程学院、机械工程学院、管理工程学院、艺术设计学院、通识教育与外国语学院、马克思主义学院和芜湖紫云英创新创业学院。设置软件工程、人工智能、自动化、机械设计制造及其自动化、机器人工程、智能制造工程、供应链管理、市场营销、环境设计、英语等26个在招本科专业,形成了以工为主,经、管、文、艺协调发展的学科专业布局。
学校将坚持地方性、应用型的办学定位,紧紧围绕安徽省制造强省建设和区域产业发展需求,借鉴世界一流工程教育新理念和新模式,持续深化教育教学改革,加强内涵建设,切实提高教学水平和人才培养质量,聚焦发力面向产业的工程应用、应用研究和集成创新。为建成教育改革旗帜鲜明、产教融合特色明显、信息技术优势突出的应用型本科高校不断拼搏、持续奋进。
二、招聘条件
学校引进博士人才分为非目标制和目标制两类,具体条件如下:
(一)非目标制博士
政治思想素质好,身心健康,品行端正,无学术不端行为。取得博士学历学位,其中海外院校博士需取得中国(教育部)留学服务中心认证且原则上应毕业于QS排名1000名(含)以内的海外院校。热爱高等教育事业,能胜任高校教学、科研等工作,有较好的教学能力和发展潜力。
(二)目标制博士
满足非目标制博士基本条件,同时具有较好的学术基础和发展潜力,在科学研究、技术创新等方面取得一定业绩,由个人和学校共同商定承诺目标并承诺按期完成的博士。
两类博士需具备相关学科博士学位,本、硕、博专业一致或相近;年龄原则上要求40周岁以下;具有副高级职称原则上不超过45周岁;具有正高级职称原则上不超过50周岁。特别优秀的博士人才年龄可适当放宽。
三、薪酬待遇及配套政策

其他福利待遇:
1.享受六险一金、节假日福利、公寓住房等福利;协助解决子女入学;协助解决配偶就业。
2.引进博士认定后可享受芜湖市紫云英人才计划相关待遇。
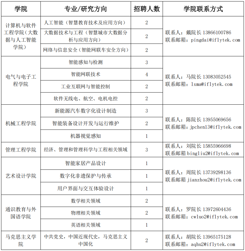
四、学科及专业需求

五、应聘程序
1.投递简历,应聘人员将个人简历材料发送学校高层次人才邮箱:Talent@aiit.edu.cn或学院对应联系人邮箱。
邮件标题为“应聘专业+姓名+毕业学校+学历+所学专业”,并附上个人简历(需至少包含学历背景,学术业绩等)。
2.面试考核:简历筛选合格者,各学院安排面试。
3.录用确认:学校人力资源处办理录用及报到手续。
4.咨询电话:0553-8795011
5.联系人:陈老师